数据安全法(草案)
第十三届全国人大常委会第二十次会议对《中华人民共和国数据安全法(草案)》(以下简称《数据安全法(草案)》)进行了审议。《数据安全法(草案)》现已公布在中国人大网,面向社会公众征求意见。
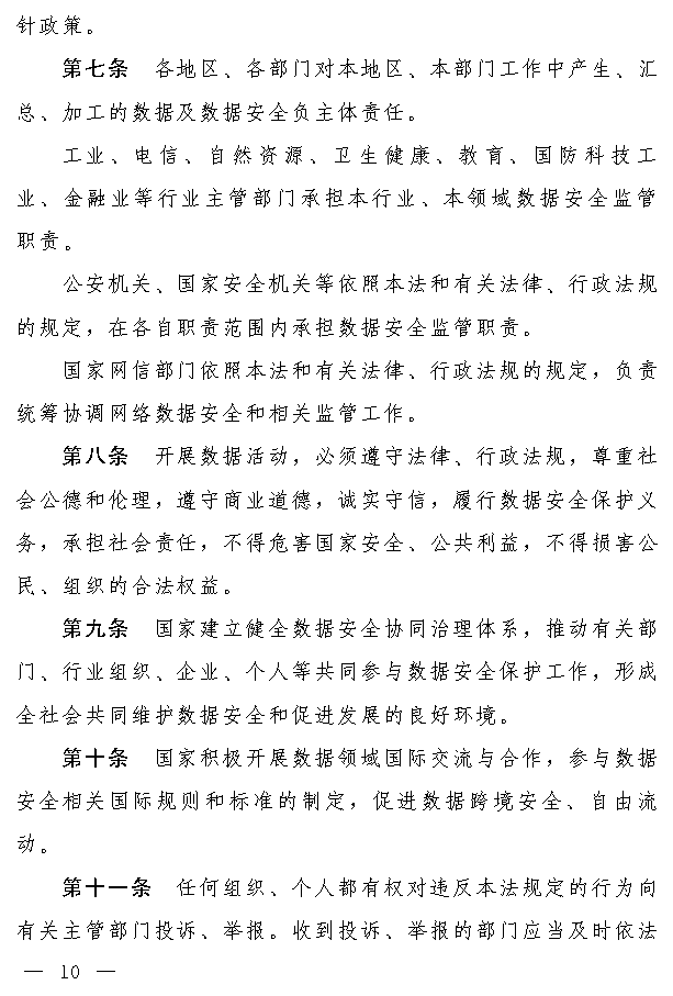
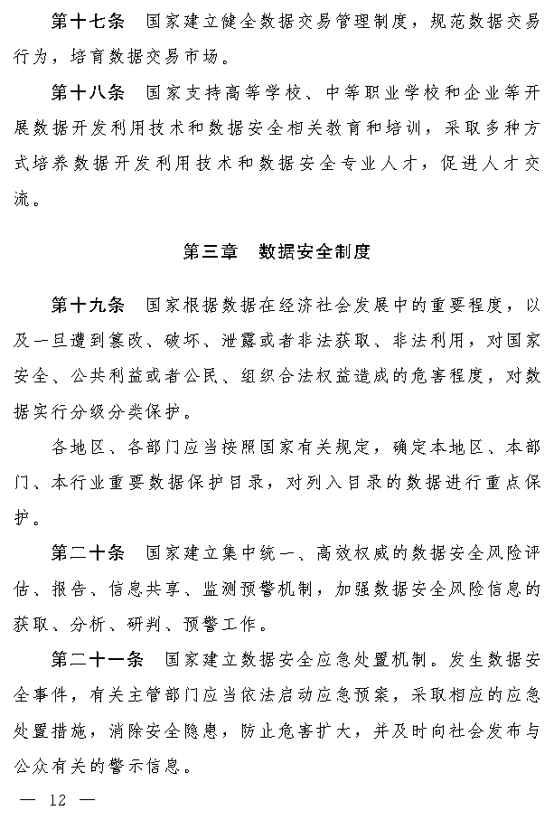
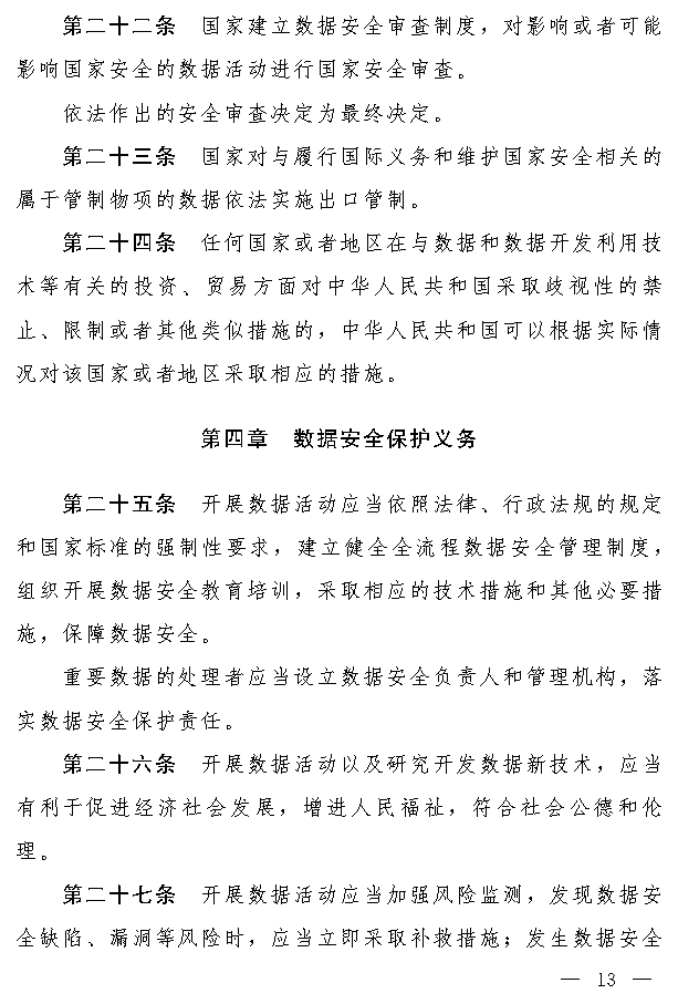
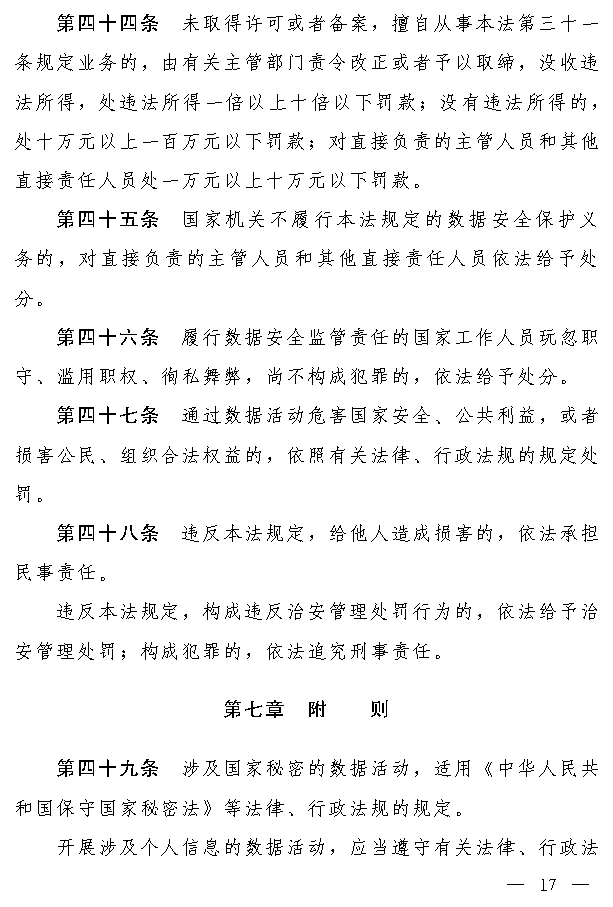
《数据安全法(草案)》共分七章,依次为总则、数据安全与发展、数据安全制度、数据安全保护义务、政务数据安全与开放、法律责任和附则。
《中华人民共和国数据安全法(草案)》全文











上一篇:信息安全等级保护备案实施细则
下一篇:信息安全等级保护备案实施细则
第十三届全国人大常委会第二十次会议对《中华人民共和国数据安全法(草案)》(以下简称《数据安全法(草案)》)进行了审议。《数据安全法(草案)》现已公布在中国人大网,面向社会公众征求意见。
《数据安全法(草案)》共分七章,依次为总则、数据安全与发展、数据安全制度、数据安全保护义务、政务数据安全与开放、法律责任和附则。
《中华人民共和国数据安全法(草案)》全文











上一篇:信息安全等级保护备案实施细则
下一篇:信息安全等级保护备案实施细则